お知らせ
法人概要
沿革
施設紹介
採用情報
アクセス
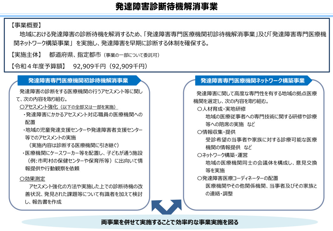
行政説明「発達障害支援施策について」
各施設のサイト
研究報告書